Le plan local d'urbanisme (PLU)
Révision du PLU
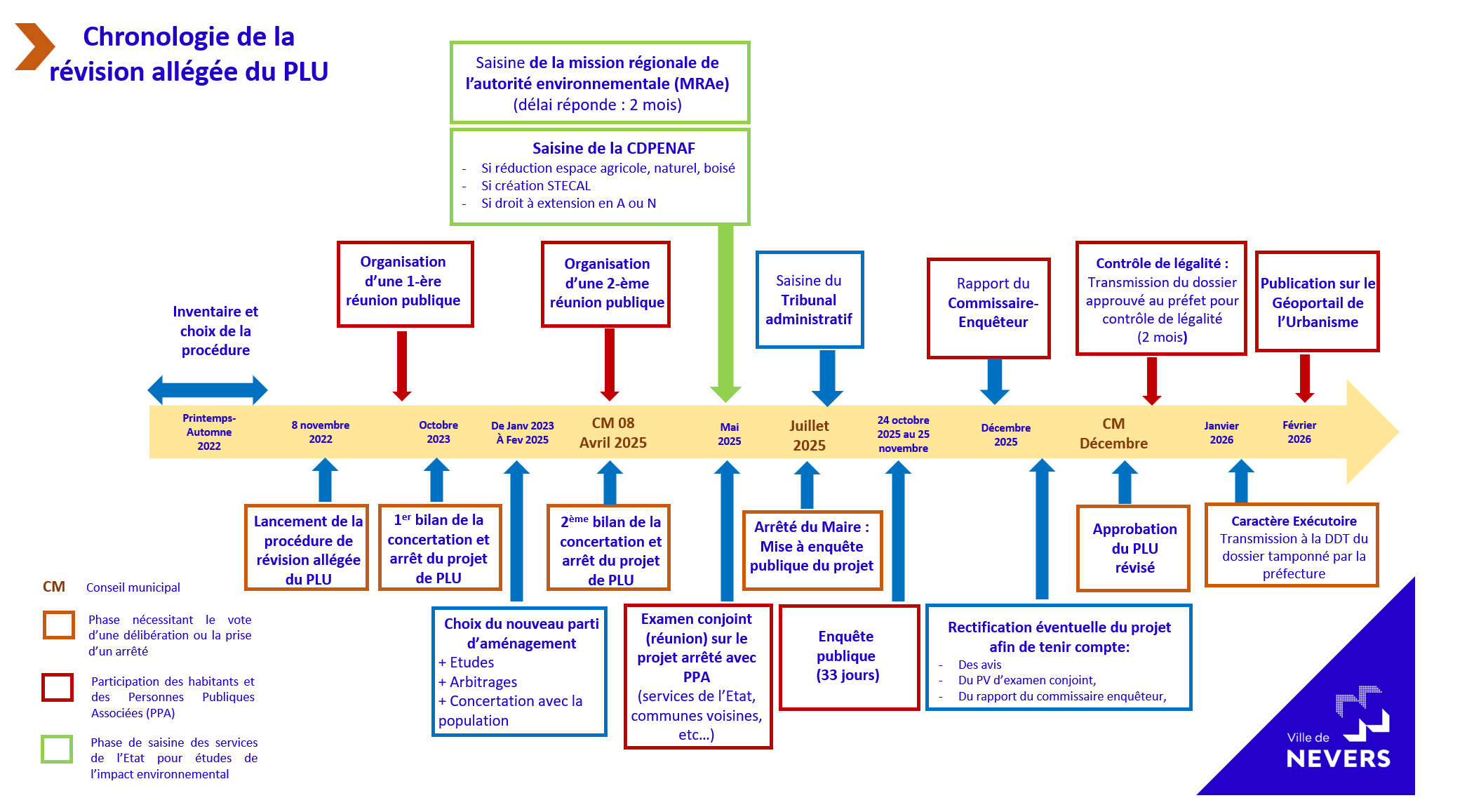
Depuis l’automne 2022, la Ville de Nevers a entamé la révision de son Plan local d’urbanisme (PLU). Le conseil municipal du 08 avril 2025 a tiré le bilan de concertation et a arrêté le projet de révision allégée du PLU mettant, ainsi, fin à la phase d’élaboration du contenu du document.
Le projet est ensuite entré dans une phase réglementaire, de concertation avec les autorités (État, EPCI, communes voisines, etc.). Cette phase est suivie d’une enquête publique à laquelle population neversoise sera conviée pour donner son avis sur le projet.
L’enquête publique se déroulera du 24 octobre au 25 novembre 2025. Pendant cette période, le public pourra formuler ses observations : sur le registre d’enquête disponible à la mairie de Nevers, par courrier adressé au commissaire enquêteur, ou par courriel à : niama.el-ouazraoui@ville-nevers.fr.
Le commissaire enquêteur tiendra ses permanences à la Maison à Colonne salle du Bureau Municipal, Place de l’Hôtel de Ville, aux dates suivantes :
- Vendredi 24 octobre (9h00–12h00)
- Mercredi 5 novembre (14h00–17h00)
- Vendredi 14 novembre (14h00–17h00)
- Mardi 25 novembre (14h00–17h00)
L’approbation définitive du nouveau PLU par le conseil municipal est prévue pour l’automne 2025.
Objectifs de cette révision du PLU :
- Renforcer les continuités écologiques urbaines par la préservation des trames vertes et bleues et du patrimoine arboré.
- Poursuivre la préservation des terres agricoles et développer l’agriculture urbaine.
- Accompagner la reconquête et la valorisation des bords de Loire.
- Protéger et valoriser la Nièvre urbaine (patrimoine naturel en cœur de ville).
- Anticiper le réaménagement des îlots et le renouvellement urbain.
- Favoriser la désimperméabilisation des sols et la végétalisation des zones commerciales et des zones d’activités.
- Accompagner la revitalisation commerciale du centre-ville.
- Limiter l’artificialisation des sols et favoriser la densification de l’enveloppe urbaine.

TÉLÉCHARGEMENT
▸Projet de nouveau règlement écrit
▸Projet de nouveau plan de zonage
(Version arrêtée par la délibération N°DLB048 du 08/04/2025)
Le PLU de Nevers (2017-2023)
La Ville de Nevers s’est engagée dans la démarche d’élaboration de ce plan local d’urbanisme (PLU) en lançant les études nécessaires en 2014. Le document final a été approuvé par le conseil municipal en avril 2017.
► Rapport de présentation du plan local d'urbanisme (PLU)
Généralités
- Le PLU contient les règles du droit des sols qui s’appliquent sur l’ensemble du territoire de la ville. Ces dernières doivent être prises en compte et respectées par tous les projets de construction, d’aménagements nouveaux, sur ce territoire.
- Il définit les priorités et les grandes orientations d’aménagement du territoire en matière d’urbanisme, mais aussi de protection des espaces naturels et agricoles pour les quinze prochaines années.
Dans la rubrique En savoir plus, vous pourrez télécharger les documents principaux nécessaires à la réalisation de votre projet, ainsi que les documents complémentaires permettant d’expliquer les règles et le zonage.
Le service des autorisations du droit des sols, situé au siège de Nevers Agglomération, est à votre service pour vous renseigner et vous expliquer le zonage et le règlement auquel est soumis votre terrain.
► Rapport de présentation du plan local d'urbanisme (PLU)
► Il est également disponible sur le site Géoportail de l'urbanisme.
Le projet d'aménagement et de développement durables (PADD)
Le projet d’aménagement et de développement durables (PADD) constitue une pièce obligatoire du PLU, dont le contenu est défini à l’article L. 151-5 du code de l’urbanisme. Il exprime le projet politique
débattu au sein du conseil municipal.
Le PADD du PLU de Nevers se décline en deux axes :
- axe 1 : une attractivité à retrouver
- axe 2 : un développement urbain durable à promouvoir
Les orientations d'aménagement et de programmations
Parties du dispositif règlementaire du PLU, les orientations d’aménagement et de programmation (OAP) permettent de préciser les grandes lignes directrices de l’aménagement de certains secteurs.
Établies dans le respect des orientations définies dans le projet d’aménagement et de développement durables (PADD), elles
constituent l’un des instruments de la mise en œuvre du projet communal.
Les OAP du PLU de Nevers
- Secteur des Barbiots (situé au sud-est de la commune, entre le faubourg du Mouësse et la rue de la Fosse aux Loups) ;
- Secteur Saint-Étienne - Chaméane.
Règlement et zonage
► Règlement du PLU de Nevers
► Zonage du PLU de Nevers
- Modification simplifiée du PLU pour consultation publique - Aire de camping-cars, rue du Plateau de la Bonne Dame
-
Par arrêté du 9 mars 2020, la commune de Nevers a prescrit une modification simplifiée de son plan local d’urbanisme, approuvé par délibération du Conseil municipal du 11 avril 2017.
Cette procédure s’inscrit dans les dispositions du Code de l’Urbanisme et en particulier les articles L153-45 et suivants du code de l’Urbanisme.
Cette procédure a pour but d'étendre le sous-secteur NI de la zone naturelle sur deux nouvelles parcelles localisées rue du plateau de la Bonne Dame : la parcelle BT 0045 d'une contenance de 3662 m² et la parcelle BT0327 d'une contenance de 230 m², situées toute deux, rue du Plateau de la Bonne Dame (58000 Nevers).
Informations supplémentaires : marin.puau@ville-nevers.fr
► Plan de situation de la zone modifiée
► Notice de présentation
► Avis des personnes publiques associées
► Procédure de modification simplifiée du PLU
En savoir plus
Service Application du droit des sols (ADS)
de Nevers Agglomération
124 route de Marzy
58000 Nevers
Tél. : 03.86.61.81.60.
Téléchargements/liens
► Rapport de présentation du PLU
► Modification simplifiée du PLU (pour consultation)
► PADD
► OAP
► Règlement
► Zonage
► Le plan local d'urbanisme est disponible en intégralité sur le site Géoportail de l'urbanisme.